Mohammad Son of Abdullah (Isa Ibn Mariam)

Table of Contents

Landscape

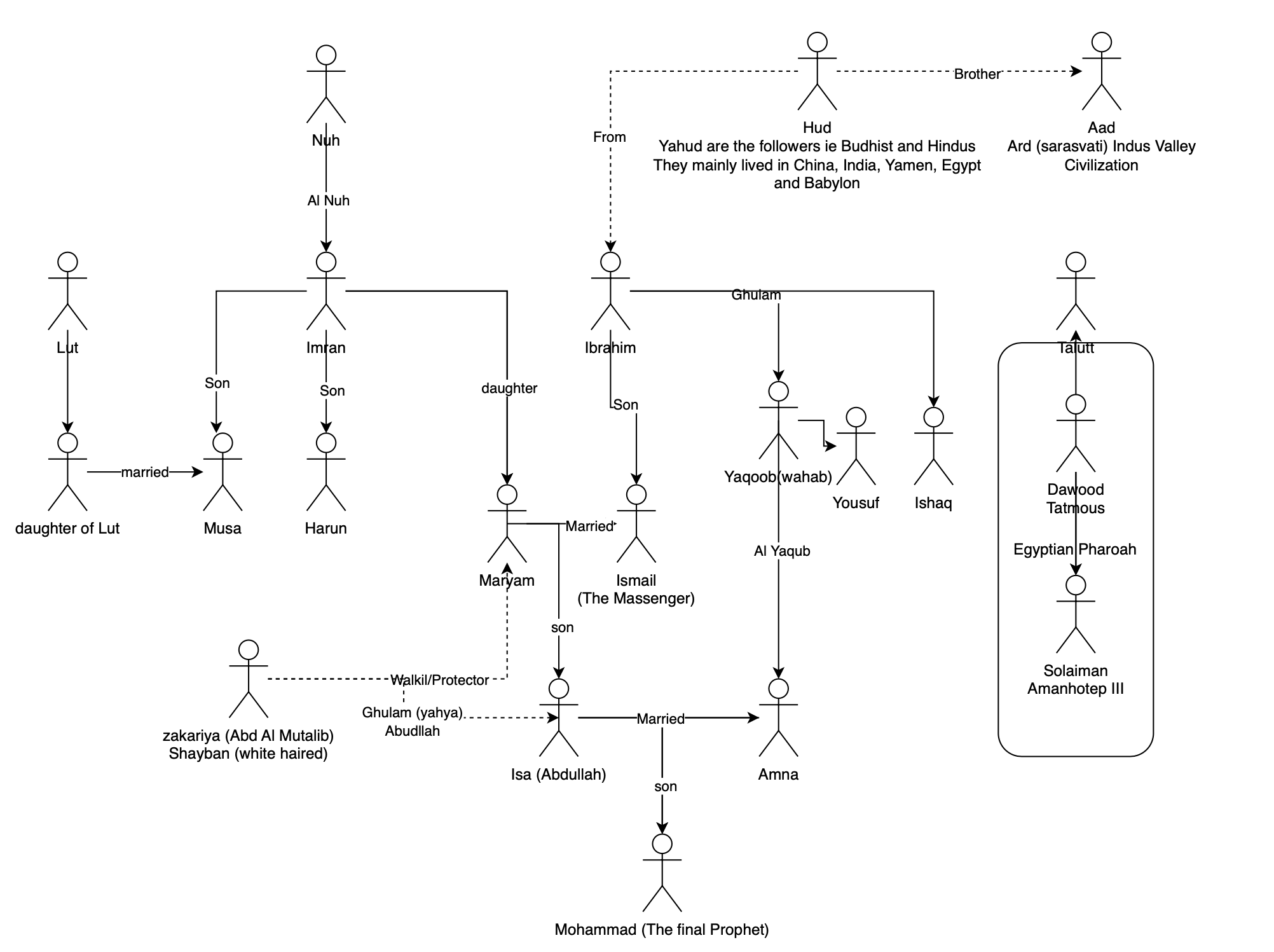
📜 Timeline of the Prophets

Event Zakaria’s Age Maryam’s Age Musa’s Age Isa’s (Abdullah) Age Isma‘il’s Age Quranic Reference
Ibrahim builds Kaba the first time 0 0 0 0 -80 Quran 2:127
Isma‘il is born to Ibrahim at Old age 0 0 0 0 0 Quran 14:39
Isma‘il comes in Makkah where Ibrahim leaves him 0 0 0 0 ~10 Quran 2:125-127
Zakaria (Abdul Mutalib) & Isma‘il rebuild the Kaaba 20 0 0 0 ~10 Quran 2:128
Musa is born 30 0 0 0 20 Quran 28:7
Musa is raised in Pharaoh’s palace 30-50 0 0-20 0 20-40 Quran 28:9-14
Musa flees Egypt to Madyan 50 10 20 0 30 Quran 28:21
Isma‘il & Maryam gives birth to Isa 60 19 30 0 40 Quran 19:22-26
Zakaria (Abdul Mutalib) prays for a son (Isa as Ghulam is born) 60 19 30 0 Passed away Quran 3:39
Musa marries and stays in Madyan (10 years) 60 20 30 0 40 Quran 28:27
Musa returns to Egypt as a Prophet 70 29 40 10 Passed away Quran 20:10-24
Exodus & Wandering (40 years) & separation of Musa 75 35 45 15 Passed away Quran 5:26
Isa’s (Abdullah) goes to Madinah 80 35 50 25 Passed away Quran 3:49
Mohammad bin Abdullah is born 80 35 50 25 Passed away Quran 3:49
Mohammad bin Abdullah becomes the final Prophet at 40 Passed Passed Passed Passed Passed away Quran 3:49

comments powered by Disqus